走在时尚顶端的你
听说了没有“北极星发色”
这个染发颜色听名字就很炫
其实跟天上的北极星没有关系
来源于一个“北极星的小姐姐”

她是美剧《天赋异禀》的女主
饰演万磁王的女儿北极星
这剧波妹木有看过
但不影响波妹看漂亮小姐姐
她在剧中的发色是炫酷的浅绿色
大家都习惯叫它北极星发色

北极星原名:艾玛·杜蒙特
美国人
是一名模特,也是一名舞蹈演员
出生于1994年
是一个标准的90后
emmmm叫她小姐姐好像叫老了

很多人跟波妹一样
虽然没看过剧
但还是被北极星发色圈了粉
想染这款浅绿色
又怕麻麻骂
特别是这个特殊的发色
男生应该不希望自己的女朋友或者老婆染吧




不过,这是阻止不了女孩子爱美的心心哒
还是有不少女生染了
这个染发颜色的确也是挺有活力的。
比如SNH48-许佳琪


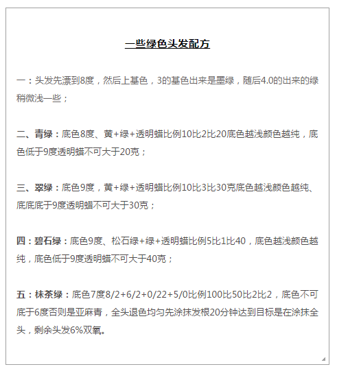
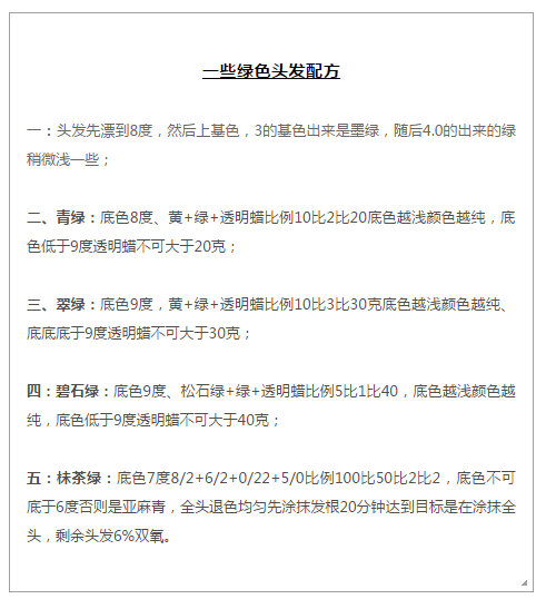
我收集了这个染发颜色的配方,有意向的宝宝可以试一下哈,不过这个会很伤头发哦重点提醒一下。祝愿你们每天都美美哒。
